AudioXpress review of the RME ADI-2 Pro now online
Could this be the best A/D, D/A, and headphone amp on Earth? If not, it would have to be pretty close.
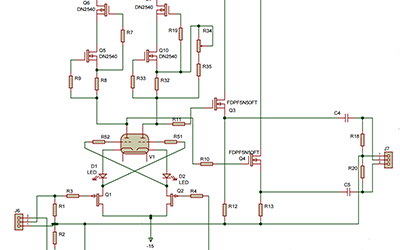
read moreNew post on the SYclotron circuit
As promised, I look at the SYclotron adapted as a power amp input/driver stage.
read moreArticles
No Results Found
The page you requested could not be found. Try refining your search, or use the navigation above to locate the post.
No Results Found
The page you requested could not be found. Try refining your search, or use the navigation above to locate the post.
No Results Found
The page you requested could not be found. Try refining your search, or use the navigation above to locate the post.
Disclaimer & Warning
Tube circuits run on high voltages. High voltages are used to execute prisoners. Get it? If you don’t know exactly what you’re doing at some point, DON’T DO IT! Always try to have someone keeping an eye on you in case of an accident. Read the High Voltage Safety thread at diyAudio.com. If you off yourself, at least have the decency to leave a note to your widow and kids saying that I warned you!
As a consequence of their specialized nature, components used in tube circuits are either expensive, rare, or (unfortunately too often) both. So you want to minimize the number of components reduced to a charred mass. When the inevitable happens, don’t come looking for me to pay for it.